Sales strategies
Build a solid B2B sales strategy in 7 steps

Anthony Banayote
Mid Market Account Executive
Published on: April 9, 2025
The strongest sales organizations aren’t founded on instinct or chance. They use effective sales strategies that move you from vision to action.
A strategic framework considers your organizational goals, market trends, and customer interactions to optimize selling and team performance. It’s a data-driven approach that aligns teams, automates and streamlines workflows, and closes more deals.
This article explains the importance of a solid B2B sales strategy and walks through the seven steps to build one (and how AI can help).
What is a sales strategy?
A sales strategy is a structured approach to selling that aligns your sales team’s actions with your business goals. It considers sales goals, KPIs, processes, target markets, and messaging to define how your team approaches potential customers and positions your product.
With sales training specifically, what we tend to do is go straight to tactics. Let’s take multi-threading for example. We rely so much on the tactic that we don’t talk about the strategy driving that tactic. So if we want to get really tactical here with multi-threading, the strategy is to step back and think about the broader approach.
"With sales training specifically, what we tend to do is go straight to tactics. Let's take multi-threading for example. We rely so much on the tactic that we don't talk about the strategy driving that tactic. So if we want to get really tactical here with multi-threading, the strategy is to step back and think about the broader approach."
Sales strategies often take the form of a detailed document or playbook and are reinforced through meetings, training, and tools. For example, revenue intelligence platforms can incorporate your strategy into your sales process by automating workflows and making coaching suggestions that align your team’s priorities with your organization’s goals.
For instance, an AI-powered sales tool can recommend that a sales rep prioritize a particular deal based on the customer’s language in their last interaction. By capturing and analyzing all customer interactions, sales AI tools give sales managers the real-time data and actionable insights they need to make better decisions and get a better pipeline view.

Sales strategies aren’t static. They require regular reviews and periodic input from other stakeholders, including marketing, product, finance, customer success, and C-suite executives.
Strategies are most effective when they’re grounded in data. In fact, if you can harness it effectively, a data-driven approach is 58 percent more likely to meet or exceed revenue targets .
Why do you need a sales strategy?
A sales strategy aligns your entire revenue function and improves seller performance . Without the clear direction it provides, your team might waste time on unqualified prospective customers who can’t afford your product, taking time away from the qualified leads that deserve their attention. Or maybe they’miscommunicate a key part of their sales pitches, confusing buyers and diluting your brand message.
A strategy aligns everyone — sales professionals, the marketing team, and customer success — around defined sales goals and a clear sales process.
7 steps to build an effective sales strategy
You’ve probably heard of popular selling models like consultative, challenger, solution, or transactional selling. They provide strong foundations, but a successful sales strategy adapts them to your needs.
Use these seven steps to tailor your strategy:
1. Develop an ideal account profile
Without accounts, there are no sales. This step defines who to target by finding your ideal account profile (IAP). Don’t confuse an IAP with an ideal customer profile (ICP), which identifies the types of companies best suited for your product. An IAP further refines your ICP by identifying what makes an account high-value.

A well-built IAP answers several key questions:
- Who should we target?
- What are their purchasing criteria?
- What’s in their tech stack and how do they use it?
- Where are they located?
One common scenario is when an SDR encounters an account in the gray area. If reps rationalize that the prospect is “close enough” to their IAP, they’ll waste time on something with little to no chance of closing.
To minimize the gray areas, define personas as clearly as possible.
Don’t assume your sales team knows your targeting strategy as well as you. Continuous training will reinforce who to target and whonotto target.
2. Set up buyer profiles and personas
With target accounts defined, the next step is identifying key buyer profiles, or personas, within those accounts. A strong buyer profile answers essential questions:
- Who are the key decision-makers in the sales cycle ?
- What are their most likely objections and how would we overcome them?
- What’s their main use case and why is it their focus?
Marketing teams are usually responsible for buyer personas. Ideally, sales should work with marketing to align on the details reps will refer to while selling.
Interview customers and prospects immediately after deals close. The risk of talking to long-term customers is that the conversation tends to devolve into the product and features they like and don’t like. It’s helpful, but it’s not the whole picture.
Talk tracks should differ for different customer personas. Each of their priorities and pain points should determine the questions and objections you target in your strategy.
Gong’s Revenue AI platform can spot patterns in historical data and identify trends in the language buyers use with reps. With these data-backed insights, sales leaders can quickly build and refine their ICPs.
3. Create a market-driven sales process
Activating your strategy with a market-driven sales process should predictably convert demand into revenue. It requires defining repeatable sales activities like calls, meetings, emails, and actionable product demos that can respond to shifting needs and market forces.
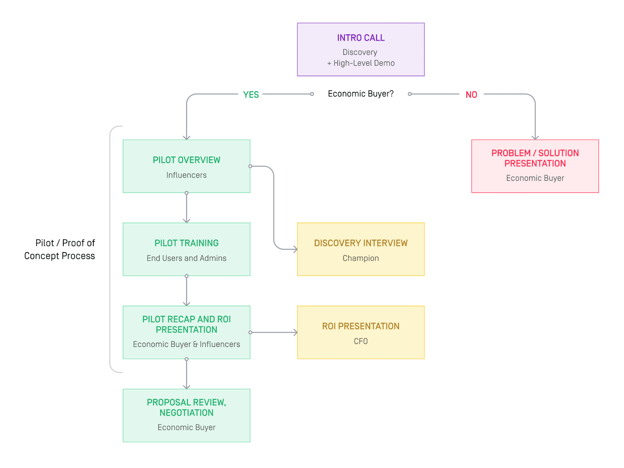
Each part of the sales process should follow a consistent workflow. At Gong, reps start with an introductory call and interact with the buyer based on whether they’re talking to a sales manager or selling to a senior decision maker . Those who don’t complete a simple presentation progress through pilot stages, return to investment presentations, and negotiations to close the deal.

Your sales process will likely look different from the one above, but it’s a helpful starting point. Once you’ve defined it, you’ll want to monitor and review it periodically.
Run pipeline reviews to track how well reps apply your sales process and strategy in the field.
4. Build a customer conversation map
Customer conversations are at the heart of any formidable sales strategy. A customer conversation map guides reps during calls and meetings with buyers. It’s based on insights from past customer interactions and will typically list the buyer’s persona and stage in the sales process.
Start by defining a good conversation based on an AI-backed assessment of past interactions, then document:
- The business problem you are solving
- The buyer persona you are addressing
- The stage in the sales process
Gong automatically captures all the customer interaction data you need to complete this task. Its AI-powered conversation intelligence analyzes every sales call, email, and web meeting to uncover trends and reveal patterns showing the most effective words and phrases.
Once your reps identify a buyer’s problems and pain points, they’ll be primed to demonstrate how your product solves them.
- Active painWhat’s the buyer’s biggest pain point?
- What are the consequences of this challenge?
- Solution developmentWhat’s causing their problem?
- What’s the best solution?
- Solution mappingHow does your solution solve the buyer’s problem?
- How does it address each of their pain points?
- Summarizing valueWhat’s your solution’s unique value proposition?
- ProofWhat’s the evidence that your solution works in these circumstances?
- Have others overcome this challenge using your solution?
Then, build out the sales message you want reps to use at each stage of this conversation. A solid customer conversation map ensures that each message, at each stage, addresses what the buyer is going through at that moment.
The last step is to build a searchable, sortable library of the top-performing interactions, including recorded calls, emails, and web conferences, to give every sales rep access to proven messaging.
5. Reverse engineer a demand engine
Building a demand generation engine is key to filling your pipeline with sales-qualified leads that drive your team’s performance toward a revenue goal.
Start by reverse engineering your numbers so you know what to expect from marketing and understand what your reps should be self-sourcing.
Consider:
- Your sales target
- Your average deal size
- Your close rate

The difference between marketing-driven leads and the total goal indicates the number of outbound selling prospects needed.
Sales automation tools take it further by calculating prospecting hours per rep and refining sales messages to maintain a competitive edge.
6. Standardize training
First, reps need to understand your organization’s approach to sales, product positioning, target customers, and buyer personas. Then, they need the skills and training to implement them effectively.
Reps need more than effective selling tactics to show buyers how your solution addresses their pain points. They also need a solid understanding of the buying process, your product offering, and how potential customers move through the sales funnel .
Sales enablement platforms can ensure that your team’s resources, playbooks, templates, and guides are secure and stored in a centralized location. That way, all the data, insights, and resources reps need to do their jobs effectively are always easily accessible and up to date.
Gong’s Call Library gives reps on-demand access to call recordings, allowing them to see how top performers handle every stage of the sales process. Plus, Gong’s AI-driven insights let sales managers easily monitor adoption, track individual progress, and refine rep performance.
7. Execute ongoing coaching
Coaching is never one-and-done. Growth and development are ongoing and essential for driving business revenue.
Think of coaching as a line graph: After a session, a rep’s knowledge spikes, but without reinforcement, that knowledge declines over time. Ongoing coaching improves efficiency, boosts sales velocity, and closes more deals.
Measure your progress in turning underperformers into solid and reliable performers. Regularly assessing each rep on their outreach (it should be personalized), adoption of your chosen sales methodology, and initial conversations with different partners will keep their performance high.
For more coaching insights, check out this webinar: Move the Middle: Turn your B-players into A-players .
How to measure your sales strategy’s effectiveness
Define KPIs and align them with short- and long-term goals to keep your sales strategy on track. Everything should be specific and measurable. For example, you might aim to increase annual revenue by 20 percent or reduce the average sales cycle length by 15 percent.
Here’s how to approach measuring effectiveness:
- Track key sales metrics : Focus on metrics that reflect your sales cycle length, like revenue growth, conversion, and win rates. Compare results from before and after implementing your strategy.
- Monitor customer acquisition cost (CAC): If your sales strategy works, your team will engage leads more effectively, decreasing CAC.
- Use a revenue AI platform : Platforms like Gong provide a single source of truth for tracking KPIs in real time. With insights from customer conversations, you can stay up-to-date on the key sales metrics that indicate whether you need to fine-tune your sales strategy.

You want to monitor these numbers closely, especially after implementing a new strategy or making an adjustment. Start with weekly reports and regular review meetings.
If you’re interested in more engagement metrics worth tracking, check out Beyond open rate: Metrics that matter
Assembling a cross-functional committee with representatives from each department keeps your strategy well-rounded. That committee should conduct periodic internal reviews and recommend adjustments when needed.
What tools do you need to execute your sales strategy?
Executing your sales strategy could be difficult without the right sales cycle tools.
Gong is easy to integrate into reps’ workflows and gives sales leaders complete visibility into team performance, pipeline status, and deal progress. It integrates with the tools you’re already using to collect data while using AI to analyze the customer interactions it captures in real time.
Gong’s biggest strategic advantage is its conversation intelligence. Its AI-powered analytics show your strategy’s effectiveness based on customer interactions. With these data-driven insights, you can adjust tactics quickly so your team focuses on the right sales opportunities and creates satisfied customers.
Its visual pipeline dashboards provide:
- Real-time pipeline views and deal alerts
- Drill down capabilities for reviewing individual team member performance
- Ability to create and refine highly accurate forecasts

You can also set and monitor your targets closely with automated progress reports and a Deal Board view of your pipeline.

The customer interactions that power these insights are accessible to everyone on your revenue teams. Call recordings, notes, and coaching insights live in the Gong Call Library , making it easy to train new reps or give on-the-go coaching.
Gong’s AI-powered forecasts give you the confidence to know whether your sales strategy is working as time passes. You can also view all related communications in one place to see exactly which recorded interactions might impact your forecast in real time.

The same call recordings and insights that power your playbooks can also be used to keep reps on track with your chosen methodology, providing them with successful tactics. Gong even suggests text snippets for outreach based on historical deal wins.

Solidify your sales strategy with revenue AI
Gong’s Revenue AI Platform puts your sales strategy in motion and makes it easy to keep an eye on your progress toward goals.
With a sales strategy built on revenue AI, you always know what’s happening in your pipeline and on your team.
Book a Gong demo today to see how it can help you solidify your sales strategy.
For more on how to develop, implement, and refine your sales strategy check out these resources:
- The high-growth sales strategy template
- 3 lessons learned from implementing a sales methodology (webinar)
- Selling is more complex than ever, and 24M sales calls told us why
Note: This postwas originally authored and published by Jonathan CostetJanuary 2021. It has since been updated and republished by Anthony Banayote,Commercial Account Executive at Gong.

Mid Market Account Executive
Anthony Banayote started his career at Gong as an Enterprise SDR working with Fortune 500 accounts & was consistently a top performer.
Now he's continuing his success as a Commercial Account Executive, achieving 110% of quota in 2024.
He is also the Co-Founder & Co-Host of the Happily Ambitious Podcast where he & his co-host interview high-performing leaders.
Anthony shares his sales learnings on LinkedIn, & has been featured in a handful of thought leadership pieces sharing best practices about prospecting & sales.
Discover more from Gong
Check out the latest product information, executive insights, and selling tips and tricks, all on the Gong blog.



